Uncorking Fine Wine by Using an IoT Pipeline…

Uncorking Fine Wine by Using an IoT Pipeline with Kubernetes on vSphere

Uncorking Fine Wine by Using an IoT Pipeline…

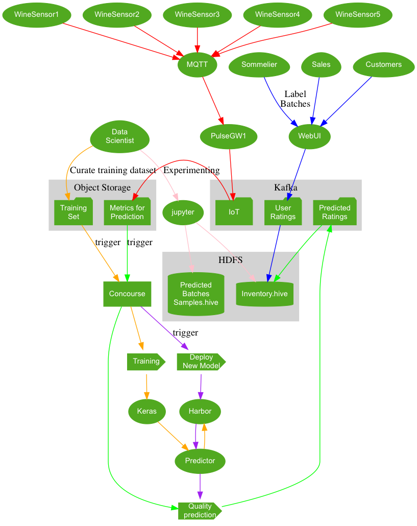
By Tom Scanlan, Emerging Technologies Practice, Professional Service Introduction The AMER PSO Cross-Cloud team and the PS ERD Emerging Technologies team (which I am a part of) have been developing the following demonstration application to facilitate discussions around Internet of Things (IoT) and machine learning (ML) topics with customers and colleagues. This blog post The post Uncorking Fine Wine by Using an IoT Pipeline with Kubernetes on vSphere appeared first on Pulse IoT .


VMware Social Media Advocacy

Hinterlasse einen Kommentar

Webseite erstellt mit WordPress.com.

Nach oben ↑