vSAN Stretched Cluster Networking

vSAN Stretched Cluster Networking | My Software Defined Data Center

vSAN Stretched Cluster Networking

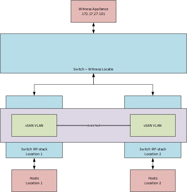
For a customer of mine, we are in the process of implementing a vSAN environment, where stretched clustering is used. They use a witness location, which is (independently) connected to both data-locations. For the vSAN networking, they do not use VRRP or another way to stretch there routing, but they do use stretched layer-2 networking….Read More


VMware Social Media Advocacy

Hinterlasse einen Kommentar

Webseite erstellt mit WordPress.com.

Nach oben ↑