NSX-T Automation with Terraform

NSX-T Automation with Terraform

NSX-T Automation with Terraform

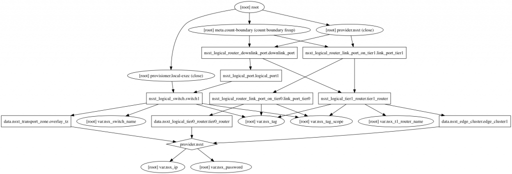
Do you want to maintain your network and security infrastructure as a code? Do you want to automate NSX-T? One more option has been just added for you! Following my previous post about NSX-T: OpenAPI and SDKs you might have figured out how easy it is to generate different language bindings for NSX-T. Thankfully to The post NSX-T Automation with Terraform appeared first on Network Virtualization .


VMware Social Media Advocacy

Hinterlasse einen Kommentar

Webseite erstellt mit WordPress.com.

Nach oben ↑