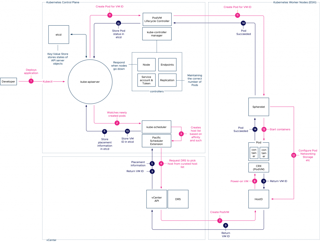
Initial Placement of a vSphere Native Pod

Initial Placement of a vSphere Native Pod

Initial Placement of a vSphere Native Pod

Project Pacific transforms vSphere into a unified application platform. This new platform runs both virtual machine and Linux containers as native workload constructs. Just introducing Linux containers as a new workload object is not enough. To manage containers properly, you need a legitimate orchestrator. And on top of that, you need to make sure that […] The post Initial Placement of a vSphere Native Pod appeared first on frankdenneman.nl.


VMware Social Media Advocacy

Hinterlasse einen Kommentar

Webseite erstellt mit WordPress.com.

Nach oben ↑