Avi – Install AKO on vSphere with Tanzu using…

Avi – Install AKO on vSphere with Tanzu using NSX-T Networking – Matt Adam

Avi – Install AKO on vSphere with Tanzu using…

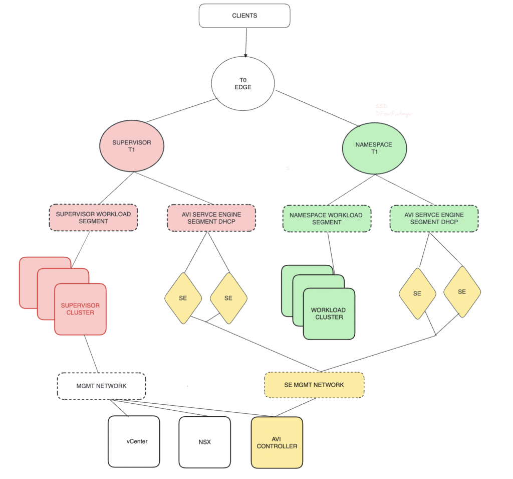
This post is intended to outline the steps required to configure AVI with vSphere with Tanzu deployed with NSX Networking. It will focus on the AVI configuration pieces specifically. It is assumed NSX and vSphere have been set up with the requisite functionality. This is for initial Supervisor […]


Broadcom Social Media Advocacy

Hinterlasse einen Kommentar

Webseite erstellt mit WordPress.com.

Nach oben ↑